- Монтаж, расчет и установка направляющих для ящиков
- Расчет и монтаж роликовых направляющих
- Расчет и монтаж метабоксов
- Расчет и монтаж тандемов
- Расчет и монтаж тандембоксов
- Читайте далее:
- В чем суть технологии продаж СПИН?
- Почему Вы уволились с предыдущего места работы?
- Примеры вопросов на защите диплома
- Схема бизнес-процессов
- Где можно использовать метод СПИН
- Рассматриваете ли Вы другие предложения о работе?
- Если предложения есть
- Если предложений нет
- Направляющие вопросы
- Примеры направляющих вопросов
- Кем Вы видите себя через 5 лет?
- Почему мы отвечаем на вопросы
- Техника продаж СПИН
- Ситуационные вопросы
- Проблемные вопросы
- Извлекающие вопросы
- Направляющие вопросы
- Примеры
Монтаж, расчет и установка направляющих для ящиков
Мало знать, какие бывают направляющие для ящиков, но возникает вопрос,
как рассчитать и установить направляющие.
В интернете приводятся большое количество способов и подходов в расчете и монтаже направляющих. Я использую простенькую, с понятным интерфейсом программу от Blum под названием DYNALOG, для проектирования используем модуль DYNAPLAN.
|
Рис. 29. Программа для расчёта направляющих |
Программа позволяет рассчитать и роликовые направляющие, и метабоксы, Тандембоксы и тандемы. На выходе мы получим список деталей с размерами, необходимой фурнитуры, чертежи сверления боковой стенки и фасадов.
Специальные мебельные программы дорогие, нет смысла их осваивать и тем более покупать, если хотите изготовить изделия для дома самостоятельно.
В качестве примера базового изделия приведу тумбу высотой 616 мм, шириной 600 мм, глубиной 500 мм с накладными фасадами высотой 200 мм, ящиками из ДСП высотой 150 мм, зазоры между фасадами 4 мм.
|
Рис. 30. Эталонная тумба с накладными фасадами |
Если хотим рассчитать установку ящиков в шкаф купе, то учтите, что при глубине шкафа 600 мм и внутренней перегородки в 500 мм, расчет ведем для вкладных фасадов, фасады будут внутри между боковой стенкой и перегородкой, а также между горизонтальными стенками. Боковые зазоры лучше сделать по 4 мм в варианте вкладных фасадов.
| Рис. 31. Вкладные фасады в шкафу купе |
|
Детально о проектировании шкафа купе своими руками. |
|
Расчет и монтаж роликовых направляющих
Даю небольшие пояснения к полученным результатам проектирования. В столбце справа указаны высота корпуса с ящиками, в варианте шкафа купе — это высота пространства с горизонталями, где мы планируем
установить ящики. Высоты фасадов равные по 200 мм, зазоры между фасадами, а также сверху и снизу по 4мм, по бокам 2 мм.
В этой табличке мы видим размеры фасада в мм., габариты ящика, а также размеры боковин, крыши, дна и задней стенки тумбы.
Здесь приведены роликовые направляющие с кодом Blum, но значительно эти направляющие не отличаются от обыкновенных и расчет вполне пригоден. Длина направляющих 450 мм, потому что внутреннее пространство тумбы по глубине 500 мм и если использовать направляющие на 500 мм, то ящики могут упереться в заднюю стенку тумбы.
Чертеж боковой стенки: нулевая точка в верхнем левом углу, от нее откладываем оси направляющих и отмечаем на ней точки для сверления насечек, по которым мы будем крепить направляющие.
Сверловку фасадов для роликовых направляющих и тандемов не привожу, она не всегда корректна, лучше будет крепить по месту с использование двухсторонней липкой ленты (скотча).
Расчет и монтаж метабоксов
Для тумбы используем метабоксы высотой Н или 150 мм, без разделителей
Здесь также размер фасада, дна и задней стенки ящика, боками ящика будут сами метабоксы.
Артикулы и количество фурнитуры.
Чертежи сверления боковой стенки и фасадов, сверлим насечки для крепления саморезами направляющих и монтажа фасадов.
Расчет и монтаж тандемов
Для тумбы используем тандемы с интегрированным Blumotion.
В таблице раскроя приведены размеры фасадов, габариты ящика, в таблице фурнитуры приведено количество и артикулы необходимой фурнитуры.
Чертеж сверления боковой стенки для сверления насечек.
На самом деле, программа дает ещё больше информации, я привел основную, которая необходима для изготовления ящиков и их монтажа на направляющие.
Расчет и монтаж тандембоксов
Для тумбы используем таедембоксы грузоподъемностью 30 кг для
высокого фасада высотой В с реллингом.
В таблице раскроя приведены размеры фасадов, габариты ящика, в таблице фурнитуры приведено количество и артикулы необходимой фурнитуры.
На чертежах сверления боковой стенки показано сверление насечек для крепления саморезами
направляющих тандембокс.
В фасадах сверлим по три отверстия, с каждого края фасада, глубиной 12 мм и диаметром 10 мм для крепления фасада к царгам и установки реллинга.
Сверление фасадов различается: один фасад сверлится по первому чертежу, два фасада по второму чертежу.
Читайте далее:
|
В чем суть технологии продаж СПИН?
Если Вы говорите человеку:- Ты олух! – как он реагирует? В большинстве случаев обижается или начинает спорить.
Если он сам говорит:- Я олух! – он может обижаться и спорить с этим? Есть конечно, индивидуумы, которые постоянно спорят сами с собой, но ими занимаются в специальном заведении.
Что происходит? В первом случае я сообщаю информацию, в которую он должен поверить. Он никаким образом не причастен к этому решению, поэтому оно для него чужое, и он будет ему сопротивляться. Во втором случае, собеседник сам принимает это решение, оно уже его родное и он будет его отстаивать и бороться за него.
Итак, нам остается всего лишь добиться того чтобы человек сам это сказал. В этом и есть вся соль СПИН — техника задавания вопросов.- Дружище, ты неоднократно повторяешь одну и ту же ошибку. Как обычно называют таких людей?- Олух.
Конечно, я упростил цепочку из вопросов, но для понимания сути этого достаточно.
Почему Вы уволились с предыдущего места работы?
Это один из «неудобных» вопросов, которые, скорее всего, Вам зададут на собеседовании. В зависимости от Вашей ситуации нужно обдумать ответ, который устроит рекрутера и не выставит Вас в негативном свете. Будьте готовы и к тому, что Вас могут попросить объяснить причины увольнения со всех компаний, перечисленных в опыте работы за последнюю пару лет.
Конечно, стоит избегать отрицательных причин ухода с прошлых мест работы. Потому такие фразы, как «Я плохо справлялся со своими обязанностями» или «Не получилось совмещать работу и учебу», точно не подойдут. Вам нужно продумать такой ответ, который и устроит рекрутера и не будет при этом откровенно неправдивым.
Какие причины наиболее «безопасны»:
- Вы попали под сокращение. Причем желательно отметить, что сократили не только Вас, или привести вескую причину, почему это коснулось именно Вас (например, Вы самый новый сотрудник или Ваша должность в компании была введена недавно), иначе возникнут сомнения в Вашей «полезности» как специалиста;
- компания обанкротилась;
- офис компании переехал;
- Вы сами переехали на новое место жительства;
- Вы решили сменить сферу деятельности;
- у компании изменились стратегические планы развития, сменилось руководство;
- Ваш трудовой контракт был заключен на определенный срок;
- Вы ушли по семейным обстоятельствам: кто-то из близких заболел, или Вам нужно было на некоторое время покинуть город по важным причинам;
- Вы были заняты проектной работой, и проект завершился;
- Вы хотите попробовать свои силы на более высокой должности, а в прошлой компании возможности перейти вверх по карьерной лестнице не было.
Это может создать впечатление о Вас как о конфликтном человеке. Хорошим тоном будет в своем ответе не только рассказать о причине увольнения, но и хорошо отозваться о старом месте работы и выразить свое искреннее желание работать в новой компании. Такой комплексный ответ удовлетворит рекрутера.
Если Вы хотите скрыть истинную причину ухода из компании, тогда тем более необходимо тщательно подготовить ответ на этот вопрос, чтобы говорить четко и уверенно, чтобы не возникло дополнительных вопросов или подозрений.
Примеры вопросов на защите диплома
После окончания речи на защите комиссия задает вопросы по диплому. Вопросы всегда касаются содержания дипломной работы и результатов проведенного исследования. Члены комиссии также могут уточнить отдельные моменты, которые были освещены в ходе выступления дипломника.
Какие вопросы задают на защите диплома:
- Что в работе выполнено лично Вами?
- В чем состоит новизна работы?
- В чем заключается практическая значимость работы?
- Какие наиболее важные аспекты Вы выявили в ходе исследования?
- Чем отличается предложенное вами решение от существующих?
- Как полученные результаты могут быть использованы на практике?
- Как полученные результаты могут быть использованы в смежных областях научного знания и прикладной реализации?

Как отвечать на вопросы на защите диплома:
- После того, как прозвучал вопрос – не нужно сразу давать ответ. Не нужно торопиться.
- Нужно как следует осмыслить вопрос, сконцентрироваться и после этого уверенно отвечать на поставленный вопрос.
- Если вопрос не очень понятен или не ясен, попросите его повторить или уточнить вопрос.
- Все ответы должны быть краткими, конкретными, лаконичными. Ответ должен состоять из нескольких предложений, в большинстве случаев будет достаточно 2-3 фраз.
- Не сомневайтесь и не тушуйтесь. Склонность к сомнению при ответах члены комиссии могут принять за неуверенность дипломника в своей дипломной работе, в своих знаниях.
- Держитесь уверенно. Неуверенность дипломника может быть истолкована как плохое понимание тех вопросов, которые освещены в дипломной работе.
- В целом, старайтесь дать самый короткий из всех возможных ответов, которые приходят на ум. Краткость – сестра таланта.
- На все вопросы отвечайте четко, уверенно, при необходимости смело обращайтесь к тексту дипломной работы, слайдам презентации или иллюстративному материалу.
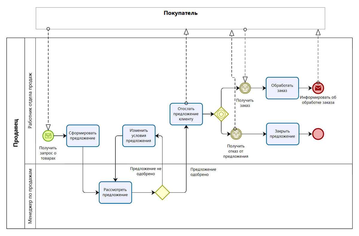
Схема бизнес-процессов
При выборе графического формата составляется схема, которая демонстрирует весь его механизм. Строят ее чаще с применением специальных программ, но черновой вариант можно создать и вручную.

Схема
Схема строится в 9 этапов:
Фиксируем границы – начальную и завершающую точки процесса.
Отображаем основные блоки – каждый блок соответствует этапу цикла и располагается в соответствии со своим местом в цепочке.
Добавляем ответвления – важно отобразить все возможные пути развития событий.
Распределяем роли – схема не включает имена и должности участников бизнес-процесса, вместо этого работникам присваиваются роли. Один участник может иметь две и более ролей в структуре.
Добавляем документы – это может быть любая важная для бизнеса информация (проект, презентации, доклады, кейсы, инструкции, электронные письма и т
д.).
Указываем ПО и источники данных – схема должна содержать сведенья обо всех программах, используемых для автоматизации бизнес-процесса.
Включаем материалы и инструменты – все то, что помогает в успешном достижении намеченной цели.
Вносим ключевые показатели эффективности – критерии, которыми будут пользоваться сотрудники управления при оценке результативности персонала.
Моделируем бизнес-процесс, используя все перечисленные сведенья.
Схему можно отобразить в виде карты или маршрута с применением стандартных международных форм документирования (нотаций).
Карта имеет вид блок-схемы, в которой по вертикали в столбцах обозначаются участники процесса, а в строках по горизонтали – интервалы времени. Такая форма изображения помогает проследить, как информация передается между подразделениями. Слишком сложная карта является поводом оптимизировать бизнес-процессы.
Где можно использовать метод СПИН
Метод СПИН вряд ли подходит для мелких и дешевых товаров по двум причинам:
-
Покупателя редко нужно убеждать в том, что ему нужен какой-то недорогой товар. Например, пачка молока или шариковая ручка. Людям не нужно долго раздумывать над их покупкой, потому что они не потратят много денег. Купили и забыли. Будет выглядеть даже странно, если менеджер задаст кучу вопросов покупателю, чтобы продать простую ученическую ручку за 20 рублей.
-
Чтобы использовать метод СПИН, нужно обучить персонал. Для этого требуются временные и денежные затраты. Поэтому для продажи дешевых товаров это нецелесообразно.
Метод СПИН подходит тем, кто реализует дорогостоящие товары или занимается оптовыми продажами. Но и в остальных отраслях его можно попробовать. Особенно, если в компании уже есть менеджер, который хорошо умеет продавать — ему не сложно будет освоить новую технику и попробовать в деле. А уже по результатам можно будет судить — стоит ли дальше использовать СПИН.

Где можно использовать метод СПИН
Рассматриваете ли Вы другие предложения о работе?
С помощью такого вопроса рекрутер может понять Вашу востребованность на рынке труда. Например, если Вы уже долгое время находитесь в поиске и говорите, что на данный момент предложений нет, то и вывод напрашивается соответствующий.
Также в зависимости от Вашего ответа рекрутер узнает, сколько времени у него есть, чтобы рассмотреть Вашу кандидатуру вместе с руководителем.
Не стоит бахвалиться тем, что у Вас куча других предложений с самыми выгодными условиями, но и говорить «Мне очень сложно трудоустроиться, Вы — моя последняя надежда» тем более не нужно.
Если предложения есть
Скажите, что Вы рассматриваете другие варианты, но при этом особенно заинтересованы именно в работе в данной компании
Ответ на данный вопрос будет перекликаться с «Почему Вы хотите у нас работать?», так как важно будет сделать акцент на том, чем именно Вас привлекает компания, почему среди всех предложений выбор Вы можете остановить на ней. Если есть какие-то сроки, в которые Вам нужно узнать итоги собеседования, лучше о них предупредить (например, если другая компания просит Вас принять решение к определенному времени)
Если предложений нет
Объясните, что вариантов пока нет не потому, что Вы не востребованны. Например, Вы только начали искать работу или ищете ее не особо активно, так как еще трудоустроены на старом месте работы.
Важно: говоря о других предложениях, не стоит называть конкретные названия и имена. Также неэтично будет негативно высказываться о других компаниях
Направляющие вопросы
Need-payoff question – это вопросы, о необходимости выплаты
вознаграждения. Они побуждают клиента своими словами объяснять преимущества вашего предложения . Т. е. клиент начинает продавать сам себе. Это намного эффективнее, чем, если бы он слушал ваши описания этих же преимуществ.
Направляющие СПИН-вопросы акцентируются на полезности,
ценности, важности вашего предложения. Они раскрывают потенциал вашего
предложения – клиент видит, как оно поможет справиться с проблемами
При этом важно не выделять проблемы, с которыми ваш продукт или услуга не в силах справиться. Допустим, вы помогаете рекрутинговым агентствам искать потенциальных инженеров
Не надо спрашивать о том, как повлияет наем крутых маркетологов.
Направляющие СПИН-вопросы исходят непосредственно из предыдущих – извлекающих. Например, вы спрашивали: «Возникала ли когда-то проблема с (…), помешавшая уложиться в дедлайн?». Направляющий вопрос, вытекающий отсюда, может звучать так: «Если бы вы смогли сделать (…) вдвое быстрее, это помогло бы уложиться в сроки?».
Примеры направляющих вопросов
Это будет полезным, если (…)?
Считаете ли вы, что решение (проблемы) существенно повлияет на вас в (…) плане?
Если вы достигнете (положительного события), станет ли процесс (…) проще?
Найдет ли ваш коллектив ценность в (…)?
Важно ли, чтобы команда выдела выгоду в (…), чтобы могла двигаться дальше?
Формулировки направляющих вопросов должны быть точно подобраны. Не надо говорить слишком очевидно – клиент должен увидеть вариант решения проблемы, который ранее даже не рассматривал. Иначе не будет эффекта. Например, не стоит спрашивать в лоб: «Выиграет ли ваша компания, если сэкономит деньги?». Естественно, что выиграет. Лучше спросить иначе: «Если вы начнете еженедельно вкладывать 30 000 руб. в создание и размещение рекламного контента в соцсетях, приведет ли это к существенному росту трафика в блог?».
СПИН-продажи – это поэтапный метод работы с клиентом без
лишней агрессии. SPIN-вопросы помогают лучше узнать клиента, чтобы в итоге
сделать предложение, от которого он не сможет отказаться.
При этом скорость обработки клиента зависит от масштабов.
При транзакциях для всего цикла продавцу может хватить одного звонка, а при
работе с крупными и сложными проектами уходит несколько месяцев, а то и лет.
Согласен с политикой конфиденциальности
Кем Вы видите себя через 5 лет?
Традиционный вопрос для собеседования. Вместо 5 лет могут быть и 3 года, и 10, но суть тут одна — узнать о Ваших планах, о наличии или отсутствии карьерной стратегии. Тут при ответе нужно быть как можно более конкретным (без расплывчатых формулировок вроде «Возможно, я сменю сферу деятельности» или «Все зависит от обстоятельств»), но при этом не быть непоколебимым («Я обязан в течение 2 лет получить повышение»). И, конечно, точно нельзя говорить, что Вы в долгосрочной перспективе ничего не планируете.
Что можно рассказывать о своих планах на ближайшие годы:
- какие обязанности Вы хотели бы выполнять;
- какие навыки освоить/улучшить;
- до какой позиции Вы планируете дорасти;
- какие курсы хотите пройти;
- какую пользу можете за это время принести компании.
Не стоит говорить, что Вы хотите добиться каких-то запредельных высот, чтобы не показать себя слишком самоуверенным. Стоит также изучить информацию о компании, чтобы понять, с какой скоростью там можно продвигаться в карьере и какие возможности для сотрудников вообще имеются.
Почему мы отвечаем на вопросы
Одной из причин является наше воспитание. Нас учат быть вежливыми, и, если мы не ответили на вопрос, нас сочтут невнимательными и равнодушными
На самом деле мы ответим на вопрос, потому что хотим выглядеть знающими, хотим привлечь к себе внимание, а еще мы хотим выглядеть лучше. Поэтому мы отвечаем на все вопросы, которые слышим
На многие вопросы мы отвечаем вслух, но абсолютно на все про себя.
Мастерски заданный вопрос вместе с эмоциональным воздействием является одной из самых эффективных техник, позволяющих воздействовать на мнение клиента и мотивирует его захотеть сделать то, что вам нужно. Сегодня мы рассмотрим только три вида распространенных вопросов которые используются в продажах.

Примеры вопросов в продажах, наводящих, направляющих, вариативных
Техника продаж СПИН
Техника продаж СПИН (SPIN) – это модель продаж, основанная не только на выявлении потребностей клиента, сколько на их формировании. Другими словами, для успешного применения данной техники продаж, продавец должен уметь задавать правильные вопросы. Для начала разберем отдельно каждую группу вопросов техники продаж СПИН:
Ситуационные вопросы
Этот вид вопросов нужен для полноценного установления контакта с клиентом и определения его первичных интересов. Цель ситуационных вопросов выяснить опыт использования клиентом продукта, который вы собираетесь продавать, его предпочтения, для каких целей будет использоваться. Как правило, требуется около 5 открытых вопросов и несколько уточняющих
По итогам этого блока вопросов вы должны раскрепостить клиента и настроить его на общение, именно поэтому стоит уделить внимание открытым вопросам, а так же использовать технику активного слушания. Кроме того вы должны собрать всю необходимую информацию для постановки проблемных вопросов, для того чтобы эффективно определить ключевые потребности стоит использовать слова маркеры. Как правило, блок ситуативных вопросов самый долгий по времени
Когда вы получили необходимую информацию от клиента, нужно переходить к проблемным вопросам.
Проблемные вопросы
Задавая проблемные вопросы, вы должны обратить внимание клиента на проблеме
Важно на стадии ситуационных вопросов понять, что важно клиенту. К примеру, если клиент всё время про деньги, то логично будет задавать проблемные вопросы, касающиеся денег: «вас устраивает цена, которую вы платите сейчас?»
К примеру, если клиент всё время про деньги, то логично будет задавать проблемные вопросы, касающиеся денег: «вас устраивает цена, которую вы платите сейчас?»
Если вы не определились с потребностями, и не знаете, какие проблемные вопросы нужно задавать. Нужно иметь ряд заготовленных, стандартных вопросов затрагивающие разные сложности, с которыми может столкнуться клиент. Ваша основная цель обозначить проблему и главное чтобы она была важна для клиента
Например: клиент может признать, что переплачивает за услуги компании, которой он пользуется сейчас, но его это не волнует, так как для него важно качество услуг, а не цена
Извлекающие вопросы
Данный тип вопросов направлен на определение того насколько для него эта проблема важна, и что будет если её не решить сейчас. Извлекающие вопросы – должны дать понять клиенту что, решая сложившуюся проблему, он получит пользу.
Сложность извлекающих вопросов заключается в том, что их не продумать заранее, в отличие от остальных. Конечно, с опытом у вас сформируется пул таких вопросов, и вы научитесь их использовать в зависимости от ситуации. Но вот изначально, многие продавцы, осваивающие СПИН продажи, испытывают сложности с задаванием таких вопросов.
Суть извлекающих вопросов сводится к тому, чтобы установить для клиента причин следственную связь между проблемой и её решением. Еще раз хочется отметить, что в СПИН продажах, нельзя сказать клиенту: «наш продукт решит вашу проблему». Вы должны сформировать вопрос так чтобы в ответ клиент сам сказал, что ему поможет решить проблему.
Направляющие вопросы
Направляющие вопросы – должны вам помочь завершить сделку, на этом этапе клиент за вас должен проговорить все выгоды которые он получит от вашего продукта. Направляющие вопросы можно сравнить с позитивным способом завершения сделки, только не продавец суммирует все выгоды, которые получит клиент, а наоборот.
Направляющие вопросы, на мой взгляд, одни из самых простых, все что вам нужно это спросить о том какие преимущества получит клиент от вашего продукта и как это поможет решить его проблему.
Примеры
Вот несколько примеров линий, используемых на фотографиях — от традиционных направляющих линий до более широких композиционных структур
Изучите приведенные ниже композиции и обратите внимание на то, как линии ведут или блокируют глаз зрителя:

NIKON Z 7 + NIKKOR Z 24-70 мм f / 4 S ФР 24 мм, ISO 64, 1,6 секунды, f / 11,0
Обратите внимание, как линия горизонта, которая могла бы очень сильно разделить фотографию, становится мягкой и полностью исчезает справа

NIKON D800E + 14-24 мм f / 2,8 ФР 20 мм, ISO 100, 0,8 секунды, f / 16,0. Очевидная направляющая линия, созданная ветром и преувеличенная на переднем плане с помощью широкоугольного объектива.

NIKON D800E + 70-200 мм f / 4 ФР 200 мм, ISO 100, 1/250, f / 11,0. Объекты с задней подсветкой часто имеют направляющие линии, созданные лучами света и тенями.

NIKON D800E + 14-24 мм f / 2,8 ФР 18 мм, ISO 100, 1/60, f / 13,0. Вмороженное бревно дополняет застывший пейзаж, создавая очень естественную направляющую линию.

NIKON D800E + 70-200 мм f / 4 ФР 95 мм, ISO 100, 1/40, f / 16,0. Еще один пример того, как тени могут создавать линии на фотографии, направляющие и другие. Линии также сегментируют это изображение в шахматном порядке.

NIKON D800E + 70-200 мм f / 4 ФР 86 мм, ISO 100, 1/10, f / 16,0. Когда ваша фотография представляет собой не что иное, как серию линий, вы можете в конечном итоге сделать несколько очень интересных абстрактных узоров.

NIKON Z 7 + NIKKOR Z 24-70 мм f / 4 S ФР 24 мм, ISO 64, 1/13, f / 16,0. Направляющая линия реки, а также естественная рамка благодаря деревьям справа и слева наверху.
Как видите, практически все может создать линию на ваших фотографиях. Если вы ищете классическую направляющую линию от переднего плана до заднего плана, вот подсказки, где искать:
- Дороги и тропинки
- Реки и океанские волны
- Песчаные дюны
- Скальные образования и линии на земле
- Тени от предметов с задней подсветкой
- Следы уходящие вдаль
- Поваленные деревья
- Узоры во льду
- Каньоны
И линии, в более общем смысле, могут быть сформированы бесчисленным множеством других способов, в том числе это может быть:
- Радуга
- Стволы деревьев
- Млечный путь ночью
- Водопады
- Фигуры людей
- Колонны и углы зданий в архитектуре
- Линии горизонта
- Облака
- Подразумеваемые линии (как кто-то смотрит на объект, взгляд — это подразумеваемая линия)
- Молнии
- Жесткие тени
Если вы хотите использовать линии в качестве элемента композиции, обращайте внимание на те вещи, что я описал выше






























